
Генератор Тх - напівміст
- radioman
- Site Admin
- Повідомлень: 136
- З нами з: 28 вересня 2020, 12:01
- Звідки: Тернопіль
- Дякував (ла): 8 разів
- Подякували: 6 разів
- Контактна інформація:
Генератор Тх - напівміст
Схема генератора скомбінована з двочастотника Фішер CZ-5 та Квазар АРМ:
Використана відремонтована оригінальна катушка від Тесоро Cibola із модифікацією підключення. На виході генератора меандр з амплітудою р-р 8.3 В; падіння напруги на резисторі R31 52 мВ, що відповідає струму "споживання" 5.2 мА :
із великою кількістю гармонік (на цій властивості і грунтується робота двочастотника Фішер CZ-5):
Те що робиться на приймальній - цифровий осциллограф відобразити коректно не може 

- radioman
- Site Admin
- Повідомлень: 136
- З нами з: 28 вересня 2020, 12:01
- Звідки: Тернопіль
- Дякував (ла): 8 разів
- Подякували: 6 разів
- Контактна інформація:
Re: Генератор Тх - напівміст
На приймальній катушці "дивний" залишковий сигнал з "переворотом фази" (можливо, це пов'язано з використанням коаксильної котушки в якій є компенсуюча):
На Rx після вхідних фільтрів спостерігається високоамплітудна перешкода від переключення ключів (хоча вона не повинна впливати, так як вимірювання відбувається перед переключенням ключів):
-
- Повідомлень: 75
- З нами з: 28 вересня 2020, 20:26
- Дякував (ла): 1 раз
- Подякували: 5 разів
- Контактна інформація:
Re: Генератор Тх - напівміст
Ось і я зібрався з силами та допаяв напівміст. Якщо його буде замало з іншої сторони є місце для другої частини повного моста.
- radioman
- Site Admin
- Повідомлень: 136
- З нами з: 28 вересня 2020, 12:01
- Звідки: Тернопіль
- Дякував (ла): 8 разів
- Подякували: 6 разів
- Контактна інформація:
- radioman
- Site Admin
- Повідомлень: 136
- З нами з: 28 вересня 2020, 12:01
- Звідки: Тернопіль
- Дякував (ла): 8 разів
- Подякували: 6 разів
- Контактна інформація:
Re: Генератор Тх - напівміст
У нерезонансній котушці, котра "збуджується" меандром дуже високий коефіцієнт гармонік - для даної схеми непарні гармоніки складають до 40% від загального сигналу. При "трикутному" струмі рівень гармонік до 10%. Все це значно ускладнює досягнення IB-балансу у котушці, схемотехніку вхідної частини (фільтрація сигналу) та спотворює значення VDI.
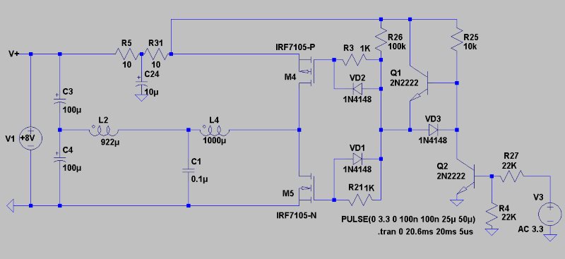
Пропоную схему, де Тх "включена" у резонансний контур, налаштований на частоту вищу від роботи IB металошукача. Це нам дає фазову стабільність наближену до нерезонансної схеми та значне зниження гармонік у сигналі що випромінюється. Котушка (L2) працює на частоті на 3кГц нижче частоти резонансу: Форма струму у котушці Тх (L2) синусна; сила струму більша ніж при нерезонансному включенні:
PS. Ця схема, на даний час, існує лише в моделі. За цим принципом, зробивши переключення конденсаторів, можна реалізувати відносно лінійну "резонансну" Тх в діапазоні 5-20 кГц.
PPS. Паралельно ключам бажано поставити "швидкі" діоди в зворотньому включенні.
Пропоную схему, де Тх "включена" у резонансний контур, налаштований на частоту вищу від роботи IB металошукача. Це нам дає фазову стабільність наближену до нерезонансної схеми та значне зниження гармонік у сигналі що випромінюється. Котушка (L2) працює на частоті на 3кГц нижче частоти резонансу: Форма струму у котушці Тх (L2) синусна; сила струму більша ніж при нерезонансному включенні:
PS. Ця схема, на даний час, існує лише в моделі. За цим принципом, зробивши переключення конденсаторів, можна реалізувати відносно лінійну "резонансну" Тх в діапазоні 5-20 кГц.
PPS. Паралельно ключам бажано поставити "швидкі" діоди в зворотньому включенні.
- radioman
- Site Admin
- Повідомлень: 136
- З нами з: 28 вересня 2020, 12:01
- Звідки: Тернопіль
- Дякував (ла): 8 разів
- Подякували: 6 разів
- Контактна інформація:
Re: Генератор Тх - напівміст
Не знаю. Але в резонанс, в основному, налаштовані елементи розміщені в МД. Так що сама котушка впливає незначно. Набагато стабільніші результати будуть з котушкою меншої індуктивності, так як вона менше (тавтологія) буде впливати на загальну характеристику контуру.
PS. В мене нема зараз можливості протестувати в "залізі".
Хто зараз онлайн
Зараз переглядають цей форум: Немає зареєстрованих користувачів і 1 гість