20-ватний підсилювач в класі "А" (1999, Rod Elliott - ESPr)

Схеми, налаштування, ремонт, модернізація підсилювачів низької частоти
Відповісти
Аватар користувача
radioman
Site Admin
Повідомлень: 136
З нами з: 28 вересня 2020, 12:01
Звідки: Тернопіль
Дякував (ла): 8 разів
Подякували: 6 разів
Контактна інформація:

20-ватний підсилювач в класі "А" (1999, Rod Elliott - ESPr)

Повідомлення radioman »

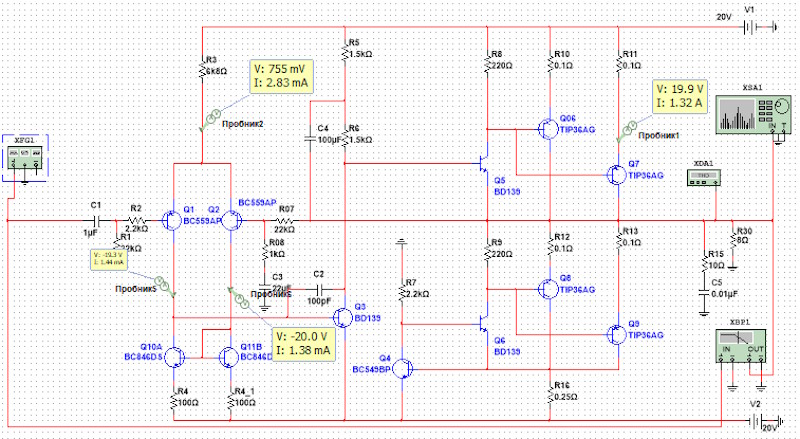
Rod Elliott в 1999 році запропонував схему 20 Watt Class-A Power Amplifier:
20 Watt Class-A Power Amplifier (1999, Rod Elliott)
20 Watt Class-A Power Amplifier (1999, Rod Elliott)
Так як автор заборонив копіювати статтю, викладу лише результати моделювання цього підсилювача в NI Multisim 14.1. На схемі повторюються позначення деяких елементів (R7, R8, Q6), тому "дублюючі" позначення я замінив на R07, R08, Q06

При вхідному сигналі 250 мВ отримав непогані результати:
співвідношення сигнал/шум майже 100 dB
SINAD при вхідному сигналі 250 мВ
SINAD при вхідному сигналі 250 мВ
рівень THD моделюється на рівні 0,001%
THD при вхідному сигналі 250 мВ
THD при вхідному сигналі 250 мВ
спектр гармонік нисхідний, переважає 2 гармоніка, рівень 3 гармоніки нижче рівня шумів, гармоніки вище 4 в моделі відсутні
Спектр гармонік при вхідному сигналі 250 мВ
Спектр гармонік при вхідному сигналі 250 мВ

При вхідному сигналі 500 мВ отримав гірші результати:
співвідношення сигнал/шум меньше 95 dB
SINAD при вхідному сигналі 500 мВ
SINAD при вхідному сигналі 500 мВ
рівень THD в моделі збільшився в 2 рази
THD при вхідному сигналі 500 мВ
THD при вхідному сигналі 500 мВ
спектр гармонік нисхідний, переважає 2 гармоніка але рівень 3 гармоніки вже більший рівня шумів, появилися гармоніки вище 4
Спектр гармонік при вхідному сигналі 500 мВ
Спектр гармонік при вхідному сигналі 500 мВ

PS. В доданому архіві модель 20-ватного підсилювача в класі "А" (1999, Rod Elliott - ESPr) в NI Multisim 14.1
RodElliot_250215_0.7z
Модель 20 Watt Class-A Power Amplifier (1999, Rod Elliott)
(233.6 Кіб) Завантажено 2479 разів
Аватар користувача
radioman
Site Admin
Повідомлень: 136
З нами з: 28 вересня 2020, 12:01
Звідки: Тернопіль
Дякував (ла): 8 разів
Подякували: 6 разів
Контактна інформація:

Re: 20-ватний підсилювач в класі "А" (1999, Rod Elliott - ESPr)

Повідомлення radioman »

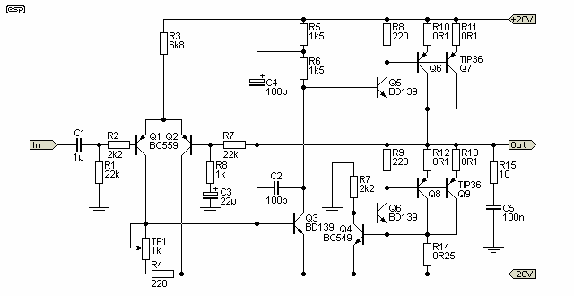
Як відомо, спотворення вхідного диференційного каскаду залежать від рівності струмів в обох транзисторах. Для того щоб їх зробити "автоматично однаковими" використовують токове дзеркало
Схема підсилювача 20 Watt Class-A Power Amplifier (1999, Rod Elliott) з токовим дзеркалом у вхідному дифкаскаді.
Схема підсилювача 20 Watt Class-A Power Amplifier (1999, Rod Elliott) з токовим дзеркалом у вхідному дифкаскаді.
Така схема покращила параметри підсилювача 20 Watt Class-A Power Amplifier (1999, Rod Elliott) в симуляторі. При вхідному сигналі 250 мВ отримав непогані результати:

співвідношення сигнал/шум більше 100 dB
Схема підсилювача Rod Elliott з токовим дзеркалом, SINAD при вхідному сигналі 250 мВ
Схема підсилювача Rod Elliott з токовим дзеркалом, SINAD при вхідному сигналі 250 мВ
рівень THD не моделюється (<0,001%)
Схема підсилювача Rod Elliott з токовим дзеркалом, THD при вхідному сигналі 250 мВ
Схема підсилювача Rod Elliott з токовим дзеркалом, THD при вхідному сигналі 250 мВ
спектр гармонік нисхідний, переважає 2 гармоніка, рівень 3 гармоніки нижче рівня шумів, гармоніки вище 4 в моделі відсутні
Схема підсилювача Rod Elliott з токовим дзеркалом, спектр гармонік при вхідному сигналі 250 мВ
Схема підсилювача Rod Elliott з токовим дзеркалом, спектр гармонік при вхідному сигналі 250 мВ


При вхідному сигналі 500 мВ отримав гірші результати (очікувано), але кращі ніж без токового дзеркала.
співвідношення сигнал/шум меньше 100 dB (без токового дзеркала 95 dB)
Схема падсилювача Rod Elliott з токовим дзеркалом, SINAD при вхідному сигналі 500 мВ
Схема падсилювача Rod Elliott з токовим дзеркалом, SINAD при вхідному сигналі 500 мВ
рівень THD, як і при рівні вхідного сигналу 250 мВ, не моделюється (<0,001%)
Схема підсилювача Rod Elliott з токовим дзеркалом, THD при вхідному сигналі 500 мВ
Схема підсилювача Rod Elliott з токовим дзеркалом, THD при вхідному сигналі 500 мВ
спектр гармонік нисхідний, переважає 2 гармоніка, рівень 3 гармоніки нижче рівня шумів, появилися гармоніки вище 4
Схема підсилювача Rod Elliott з токовим дзеркалом, спектр гармонік при вхідному сигналі 500 мВ
Схема підсилювача Rod Elliott з токовим дзеркалом, спектр гармонік при вхідному сигналі 500 мВ

Таким чином, додавання токового дзеркала у вхідний дифкаскад підсилювача 20 Watt Class-A Power Amplifier (1999, Rod Elliott) значно покращило характеристики (зниження шумів, рівня THD). Також знизився рівень гармонік, в тому числі високих порядків.

PS. В доданому архіві модель модифікованої схеми 20-ватного підсилювача в класі "А" (1999, Rod Elliott - ESPr) в NI Multisim 14.1
_RodElliot_250406_TZ.7z
Модель 20 Watt Class-A Power Amplifier (1999, Rod Elliott) з токовим дзеркалом у вхідному дифкаскаді.
(247.48 Кіб) Завантажено 2442 разів
Відповісти

Хто зараз онлайн

Зараз переглядають цей форум: Немає зареєстрованих користувачів і 0 гостей