Алгоритми роботи цифрових металошукачів з непрямим опрацювання.

Теоретичні основи металодетекції
Відповісти
pawa
Повідомлень: 75
З нами з: 28 вересня 2020, 20:26
Дякував (ла): 1 раз
Подякували: 5 разів
Контактна інформація:

Алгоритми роботи цифрових металошукачів з непрямим опрацювання.

Повідомлення pawa »

В цю тему збираємо всі відомі принципи, алгоритми роботи і обробки даних металошукачів з непрямим опрацюванням.
Аватар користувача
radioman
Site Admin
Повідомлень: 136
З нами з: 28 вересня 2020, 12:01
Звідки: Тернопіль
Дякував (ла): 8 разів
Подякували: 6 разів
Контактна інформація:

Re: Алгоритми роботи цифрових металошукачів з непрямим опрацювання.

Повідомлення radioman »

Роботу металодетектора з непрямим опрацюванням можна розглянути на побудові відомого широкому загалу металошукача Garrett ACE 250 (Ася, Аська).
У даному апараті передаюча, приймальна частини та синхронний квадратурний детектор влаштовані як в аналогових приладах; в МК опрацьовується уже продедектований квадратурний відгук.
Перевагою такого вирішення є можливість використання МК з невеликою швидкодією та АЦП з низьким розрішенням, так як опрацьовується низькочастотний (до 30 Гц) попередньо підсилений сигнал.
Недоліком такого варіанту побудови металошукача є нестабільність передаючої частини, джитер синхронного детектора (чутливість компаратора біля 4 мв), необхідність підбору номіналів канальних фільтрів для отримання однакової ФЧХ.
ACE_250.gif
PS. В інтеграторах СД ДУЖЕ бажано використовувати якісні плівкові конденсатори так як "кераміка", згідно даташитів, використовується в приладах з розрядністю до 8 біт.
pawa
Повідомлень: 75
З нами з: 28 вересня 2020, 20:26
Дякував (ла): 1 раз
Подякували: 5 разів
Контактна інформація:

Re: Алгоритми роботи цифрових металошукачів з непрямим опрацювання.

Повідомлення pawa »

На непрямому опрацюванні побудовані всілякі годографи які можна з легкістю пристосувати майже до всіх аналогових металодетекторів, виключаючи мд з векторною вирізкою ґрунту. Пов'язане це з тим що сигнали каналу Х на У мають змінне співвідношення в залежності від налаштувань балансу ґрунту.
Аватар користувача
radioman
Site Admin
Повідомлень: 136
З нами з: 28 вересня 2020, 12:01
Звідки: Тернопіль
Дякував (ла): 8 разів
Подякували: 6 разів
Контактна інформація:

Re: Алгоритми роботи цифрових металошукачів з непрямим опрацювання.

Повідомлення radioman »

Якраз, при векторному відніманні можна використовувати годографи, "показометри" VDI. При фазовій вирізці відсутній квадратурний сигнал (різниця фаз між каналами не відповідає 90 градусів), тому визначений кут буде не правильним.
pawa
Повідомлень: 75
З нами з: 28 вересня 2020, 20:26
Дякував (ла): 1 раз
Подякували: 5 разів
Контактна інформація:

Re: Алгоритми роботи цифрових металошукачів з непрямим опрацювання.

Повідомлення pawa »

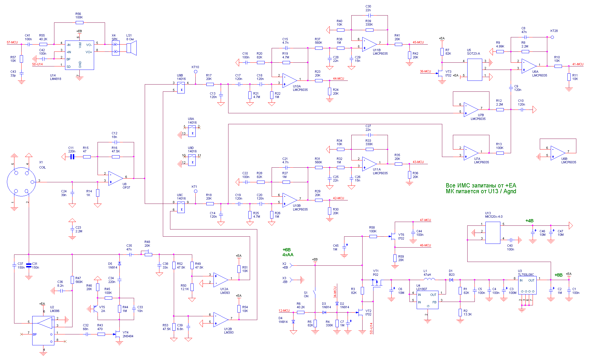
Схема металодетектора Garrett
GarrettM138.zip
(238.5 Кіб) Завантажено 1162 разів
pawa
Повідомлень: 75
З нами з: 28 вересня 2020, 20:26
Дякував (ла): 1 раз
Подякували: 5 разів
Контактна інформація:

Re: Алгоритми роботи цифрових металошукачів з непрямим опрацювання.

Повідомлення pawa »

Я так розумію, у гарета котушка з паралельним резонансом?
Аватар користувача
radioman
Site Admin
Повідомлень: 136
З нами з: 28 вересня 2020, 12:01
Звідки: Тернопіль
Дякував (ла): 8 разів
Подякували: 6 разів
Контактна інформація:

Re: Алгоритми роботи цифрових металошукачів з непрямим опрацювання.

Повідомлення radioman »

pawa писав: 03 жовтня 2020, 20:02... гарета котушка з паралельним резонансом?
Rx - ні; вона підключена через конденсатор 0.47 мКф, далі - фільтр.
pawa
Повідомлень: 75
З нами з: 28 вересня 2020, 20:26
Дякував (ла): 1 раз
Подякували: 5 разів
Контактна інформація:

Re: Алгоритми роботи цифрових металошукачів з непрямим опрацювання.

Повідомлення pawa »

Я питав тільки за Тх...
Аватар користувача
radioman
Site Admin
Повідомлень: 136
З нами з: 28 вересня 2020, 12:01
Звідки: Тернопіль
Дякував (ла): 8 разів
Подякували: 6 разів
Контактна інформація:

Re: Алгоритми роботи цифрових металошукачів з непрямим опрацювання.

Повідомлення radioman »

На перший погляд, виглядає як нерезонансна, тим більше що це двохчастотник (?).
pawa
Повідомлень: 75
З нами з: 28 вересня 2020, 20:26
Дякував (ла): 1 раз
Подякували: 5 разів
Контактна інформація:

Re: Алгоритми роботи цифрових металошукачів з непрямим опрацювання.

Повідомлення pawa »

частоти переключаються конденсаторами, що підключені паралельно котушці (С41, С49). Тобто котушка з цими конденсаторами бере участь у зворотному зв'язку U9A, тим самим задає частоту коливань.
radioman писав: 03 жовтня 2020, 22:36...це двохчастотник (?).
Мабуть трьох..
Відповісти

Хто зараз онлайн

Зараз переглядають цей форум: Немає зареєстрованих користувачів і 1 гість