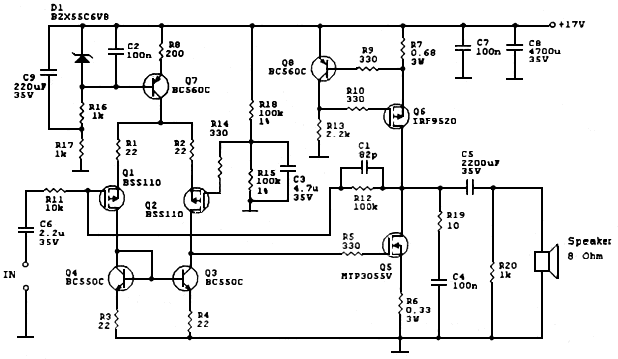
В пошуках схеми підсилювача напруги для Power Follower Andrea Chufolli на польових транзисторах натрапив на схему однотактного підсилювача в класі "А" з Electronics World - №11/2001, с.868:
Цей підсилювач було розроблено як експериментальний прототип, тому схема забезпечує лише приблизно 3 Вт; але її можна масштабувати до будь-якої розумної вихідної потужності, основним реальним обмеженням є тепловіддача.
На відміну від більш звичної трикаскадної схеми, тут використано лише два каскади. Однією з головних переваг цього схемотехнічного рішення є надзвичайна стабільність: відгук підсилювача на вхідний меандр залишається гладким, без викидів не тільки на резистивному але і на ємнісному до 1 мкФ навантаженні - ніяких ознак дзвону чи іншої нестабільності.
P-канальні МОП-транзистори вхідного диференціального каскаду Q1, Q2 працюють в режимі з порівняно великим струмом - по 15 мА, що забезпечує високу їх лінійність і хорошу швидкодію. Для зменшення THD їх необхідно підібрати з точністю не гірше 5%. Режим по струму задає генератор струму Q7 - 30 мА, а по постійній напрузі - дільник R18-R15 (співвідношення цих резисторів прийшлося змінити через спотворення трикутного сигналу при вказаних на схемі номіналах) і негативний зворотній зв'язок через R12. Загальний негативний зв'язок через R12 / R11 - паралельного типу (shunt feedback), тому підсилювач є інвертуючим; від співвідношення цих резисторів залежить коефіцієнт підсилення, котрий можна змінювати в кілька разів відповідним вибором R11.
Додатково зниження THD, за рахунок компенсації парних гармонік вхідного каскаду, забезпечує токове дзеркало на Q3-Q4; з нього і поступає сигнал на транзистор вихідного каскаду Q5, роботу якого в режимі класу А забезпечує генератор струму Q8-Q6.
Інформація для роздумів (с)
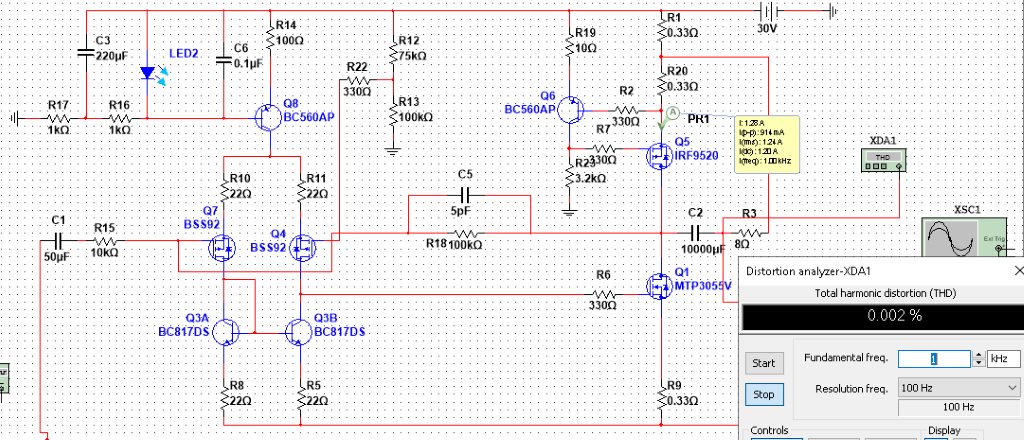
При моделюванні, схема у первинному вигляді "працювала" при напрузі живлення до 17 В (як у автора) і видавала помилку при її збільшенні; усунути цю проблему вдалося заміною в моделі стабілітрона D1 на два червоних або один синій світлодіода. Транзистори Q1, Q2 BSS 110 виявилися "дефіцитними", тому я їх замінив на BSS 92; в токовому дзеркалі використав "спарений" BC817DS.
Конденсатор C1 ємністю 82пф значно спотворює ФЧХ; зменшенням його номіналу до 5 пф вдалося усунути цю ваду (нявність частотозалежного зворотнього зв'язку мене не тішить, думаю, варто попробувати використати інтегратор).
В результаті отримав схему, котра при моделюванні дає THD 0,002% при задовільній АЧХ та ФЧХ:
PS. В приєднаному архіві модель модифікованої схеми підсилювача Laszlo Gaspar'а в NI Multisim 14.0
Підсилювач в класі "А" на польових транзисторах (Laszlo Gaspar)
-
Мирослав
- Повідомлень: 4
- З нами з: 16 березня 2021, 17:51
- Дякував (ла): 5 разів
- Подякували: 3 рази
- Контактна інформація:
Re: Підсилювач в класі "А" на польових транзисторах (Laszlo Gaspar)
Все рівно, не дуже подобається зворотній зв'язок ... І потім, ємність 5 пФ - а ємність реального монтажу там скільки може бути?
- radioman
- Site Admin
- Повідомлень: 136
- З нами з: 28 вересня 2020, 12:01
- Звідки: Тернопіль
- Дякував (ла): 8 разів
- Подякували: 6 разів
- Контактна інформація:
Re: Підсилювач в класі "А" на польових транзисторах (Laszlo Gaspar)
А чому Ви принципово за польовик на вході ? Чим не подобаэться частина схеми з підсилювача Ігора Сєминіна (Сємігора)?
У мене поки що не виходить добитись підсилення більше 4; потрібно 2 каскади, каскод.... Вийде заморочена схема. А використання польовиків з великою крутизною потребує зворотнього зв'язку.
PS. У мене чомусь не моделюються схеми з BF 245
У мене поки що не виходить добитись підсилення більше 4; потрібно 2 каскади, каскод.... Вийде заморочена схема. А використання польовиків з великою крутизною потребує зворотнього зв'язку.
PS. У мене чомусь не моделюються схеми з BF 245
Хто зараз онлайн
Зараз переглядають цей форум: Немає зареєстрованих користувачів і 3 гостей