Генератор Тх - напівміст

Теоретичні основи металодетекції
Відповісти
Аватар користувача
radioman
Site Admin
Повідомлень: 136
З нами з: 28 вересня 2020, 12:01
Звідки: Тернопіль
Дякував (ла): 8 разів
Подякували: 6 разів
Контактна інформація:

Генератор Тх - напівміст

Повідомлення radioman »

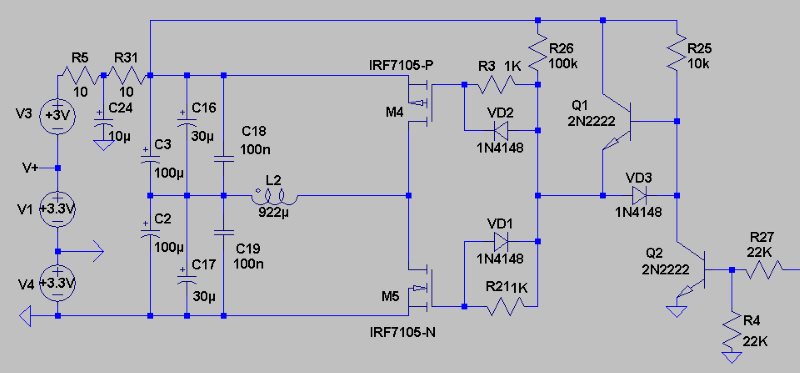
Схема генератора скомбінована з двочастотника Фішер CZ-5 та Квазар АРМ:
Схема генератора Тх
Схема генератора Тх
Використана відремонтована оригінальна катушка від Тесоро Cibola із модифікацією підключення. На виході генератора меандр з амплітудою р-р 8.3 В; падіння напруги на резисторі R31 52 мВ, що відповідає струму "споживання" 5.2 мА :
Сигнал на Тх
Сигнал на Тх
із великою кількістю гармонік (на цій властивості і грунтується робота двочастотника Фішер CZ-5):
Спектр на Тх
Спектр на Тх
Те що робиться на приймальній - цифровий осциллограф відобразити коректно не може :o
Аватар користувача
radioman
Site Admin
Повідомлень: 136
З нами з: 28 вересня 2020, 12:01
Звідки: Тернопіль
Дякував (ла): 8 разів
Подякували: 6 разів
Контактна інформація:

Re: Генератор Тх - напівміст

Повідомлення radioman »

На приймальній катушці "дивний" залишковий сигнал з "переворотом фази" (можливо, це пов'язано з використанням коаксильної котушки в якій є компенсуюча):
Розбаланс
Розбаланс
На Rx після вхідних фільтрів спостерігається високоамплітудна перешкода від переключення ключів (хоча вона не повинна впливати, так як вимірювання відбувається перед переключенням ключів):
Сигнал після фільтрації
Сигнал після фільтрації
pawa
Повідомлень: 75
З нами з: 28 вересня 2020, 20:26
Дякував (ла): 1 раз
Подякували: 5 разів
Контактна інформація:

Re: Генератор Тх - напівміст

Повідомлення pawa »

Ось і я зібрався з силами та допаяв напівміст. Якщо його буде замало з іншої сторони є місце для другої частини повного моста.
IMG_20210101_180412.jpg
Аватар користувача
radioman
Site Admin
Повідомлень: 136
З нами з: 28 вересня 2020, 12:01
Звідки: Тернопіль
Дякував (ла): 8 разів
Подякували: 6 разів
Контактна інформація:

Re: Генератор Тх - напівміст

Повідомлення radioman »

pawa писав: 01 січня 2021, 18:10 Ось і я зібрався з силами та допаяв напівміст. Якщо його буде замало з іншої сторони є місце для другої частини повного моста.
Буде цікаво подивитись на осциллограми.
pawa
Повідомлень: 75
З нами з: 28 вересня 2020, 20:26
Дякував (ла): 1 раз
Подякували: 5 разів
Контактна інформація:

Re: Генератор Тх - напівміст

Повідомлення pawa »

Так, це найцікавіше..
Аватар користувача
radioman
Site Admin
Повідомлень: 136
З нами з: 28 вересня 2020, 12:01
Звідки: Тернопіль
Дякував (ла): 8 разів
Подякували: 6 разів
Контактна інформація:

Re: Генератор Тх - напівміст

Повідомлення radioman »

У нерезонансній котушці, котра "збуджується" меандром дуже високий коефіцієнт гармонік - для даної схеми непарні гармоніки складають до 40% від загального сигналу. При "трикутному" струмі рівень гармонік до 10%. Все це значно ускладнює досягнення IB-балансу у котушці, схемотехніку вхідної частини (фільтрація сигналу) та спотворює значення VDI.

Пропоную схему, де Тх "включена" у резонансний контур, налаштований на частоту вищу від роботи IB металошукача. Це нам дає фазову стабільність наближену до нерезонансної схеми та значне зниження гармонік у сигналі що випромінюється.
Схема резонансного включення Тх
Схема резонансного включення Тх
Котушка (L2) працює на частоті на 3кГц нижче частоти резонансу:
АЧХ та ФЧХ резонансної Тх
АЧХ та ФЧХ резонансної Тх
Форма струму у котушці Тх (L2) синусна; сила струму більша ніж при нерезонансному включенні:
Струм у котушці
Струм у котушці

PS. Ця схема, на даний час, існує лише в моделі. За цим принципом, зробивши переключення конденсаторів, можна реалізувати відносно лінійну "резонансну" Тх в діапазоні 5-20 кГц.
PPS. Паралельно ключам бажано поставити "швидкі" діоди в зворотньому включенні.
pawa
Повідомлень: 75
З нами з: 28 вересня 2020, 20:26
Дякував (ла): 1 раз
Подякували: 5 разів
Контактна інформація:

Re: Генератор Тх - напівміст

Повідомлення pawa »

Горно вийшло. Як впливає нестабільність елементів?
Аватар користувача
radioman
Site Admin
Повідомлень: 136
З нами з: 28 вересня 2020, 12:01
Звідки: Тернопіль
Дякував (ла): 8 разів
Подякували: 6 разів
Контактна інформація:

Re: Генератор Тх - напівміст

Повідомлення radioman »

pawa писав: 17 січня 2021, 18:44 ...Як впливає нестабільність елементів?
Не знаю. Але в резонанс, в основному, налаштовані елементи розміщені в МД. Так що сама котушка впливає незначно. Набагато стабільніші результати будуть з котушкою меншої індуктивності, так як вона менше (тавтологія) буде впливати на загальну характеристику контуру.
PS. В мене нема зараз можливості протестувати в "залізі".
Відповісти

Хто зараз онлайн

Зараз переглядають цей форум: Немає зареєстрованих користувачів і 3 гостей